分红方案“每10股”错写“每股”,交行致歉

2026-03-31 蓝鲸新闻 HaiPress

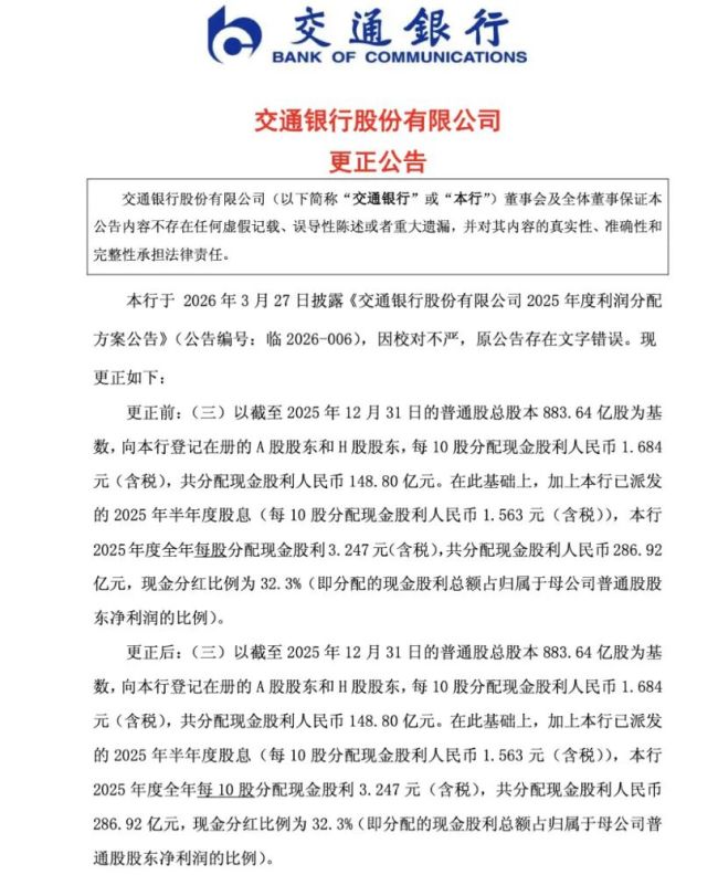
3月30日,交通银行就此前披露的“分红”情况,发布更正公告。

公告称,该行于3月27日披露《交通银行股份有限公司2025年度利润分配方案公告》(公告编号:临2026-006),因校对不严,原公告存在文字错误。

对比更正前后内容,交行在此前公告中将“本行2025年度全年每10股分配现金股利3.247元(含税)”误写成了“本行2025年度全年每股分配现金股利3.247元(含税)”,即把“每10股”误写成了“每股”。交行在公告中表示,本行对上述错误给投资者带来的不便深表歉意。本行将进一步加强信息披露编制与复核,确保信息披露质量。

从交通银行最新披露的业绩情况看,2025年末总资产达15.5万亿元,较上年末增长4.35%。全年实现营业收入、净利润2651亿元、956亿元,同比分别增长2.02%、2.18%。

(责任编辑:zx0600)

免责声明:本文转载自其它媒体,转载目的在于传递更多信息,并不代表本网赞同其观点和对其真实性负责,亦不负任何法律责任。 本站所有资源全部收集于互联网,分享目的仅供大家学习与参考,如有版权或知识产权侵犯等,请给我们留言。
©版权2009-2020 中越新闻网      联系我们   SiteMap